TikTok跨境小店开通全指南:从注册到开店一步步教学
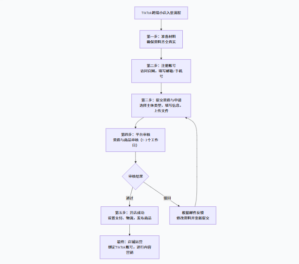
开通TikTok跨境小店(TikTok Shop)的流程已经非常标准化。整个流程从准备材料到正式开店运营,可以概括为以下几个核心步骤,我为您用一张流程图清晰展示:
下面是每个步骤需要准备的详细材料和注意事项,请务必仔细阅读:
📋 第一步:准备了哪些材料?
在开始注册之前,请先根据您的主体类型,准备好以下相应的材料。这是成功入驻的基础,所有文件需为英文或目标市场语言的翻译公证件,且必须在有效期内。
| 材料类型 | 中国大陆企业 | 中国香港企业 | 个体工商户(较少见) |
|---|---|---|---|
| 1. 企业资质 | – 中国大陆营业执照(需满6个月) – 法定代表人身份证正反面照片 |
– 香港公司注册证明书(CI) – 商业登记证(BR) – 董事身份证或护照 |
– 个体工商户营业执照 – 经营者身份证正反面照片 |
| 2. 身份证明 | – 法定代表人护照 或 所在市场支持的身份证件(如英国站需提供英国人身份证) | – 董事护照 或 所在市场支持的身份证件 | – 经营者护照 或 所在市场支持的身份证件 |
| 3. 联系方式 | – 联系邮箱(推荐Gmail/Outlook) – 手机号(能接收验证码) – 地址证明(如水电费账单) |
– 同上 | – 同上 |
| 4. 品类资质 | – 如销售特定品类(如化妆品、食品、电子产品),需提供产品认证、许可证、品牌授权书等 | – 同上 | – 同上 |
| 5. 金融与物流 | – 对公账户(用于收款) – 已有跨境电商平台经验(如Amazon、Shopify店铺链接,非必需但加分) |
– 同上 | – 对公账户或经营者个人账户 |
🖥️ 第二步:如何完成注册与入驻?
材料准备齐全后,就可以开始在线注册了。
-
访问官网:打开TikTok Shop跨境商家入驻官网。
-
提交申请:
-
点击“立即入驻”或“Register Now”。
-
使用能正常接收邮件的邮箱或手机号注册账号。
-
-
选择主体类型:根据准备的材料,选择对应的主体类型(如“中国大陆企业”)。
-
填写信息:
-
店铺信息:填写店铺名称(英文)、主营类目等。
-
企业信息:准确填写营业执照上的公司名称、注册号、注册地址等信息。
-
法人信息:填写法人姓名、身份证号、上传身份证正反面照片。
-
联系人信息:填写负责运营店铺的负责人的邮箱、手机号等。
-
-
提交审核:
-
上传所有准备好的资质文件。
-
仔细检查所有填写的信息是否准确无误,然后提交申请。
-
⏳ 第三步:审核与开店
-
平台审核:TikTok团队会对您的资质进行审核,通常需要 1-3个工作日。期间请密切关注您的邮箱,可能会有审核进度的通知或需要补充材料的请求。
-
审核结果:
-
审核通过:您会收到通知邮件,此时可以登录卖家中心(Seller Center)。
-
审核驳回:根据邮件提示的驳回原因(如资料不清、信息不符等),修改后重新提交。
-
-
开店任务:
-
审核通过后,通常需要完成一系列新手任务,例如:
-
设置支付方式:绑定您的跨境收款账户(如Payoneer、PingPong等)。
-
设置物流方式:选择并签约TikTok官方物流或认可的第三方跨境物流。
-
发布商品:上传并通过审核至少一个商品。
-
绑定TikTok账号:将一个现有的TikTok账号绑定为店铺的官方主页,以便进行直播和短视频带货。
-
-
完成以上所有步骤,您的TikTok跨境小店就正式开通了!
💡 重要注意事项
-
网络环境:运营TikTok Shop必须使用稳定的海外专线或合规的云服务,确保网络环境纯净,且与登录账号的所在地一致。使用不稳定的VPN或频繁切换节点极易导致封号。
-
品类限制:新手卖家有一定的新手期品类限制,部分特殊品类需要额外报白(申请定向准入),开店前最好先了解目标市场的禁售品清单。
-
合规运营:严格遵守平台规则,包括但不限于商品描述真实性、版权合规、广告合规等,否则会有封店风险。
开通店铺只是第一步,后续的选品、短视频内容创作、直播运营、物流售后才是更大的挑战。
TikTok培训













