TikTok(抖音国际版)在全球范围内非常流行,无论是想浏览有趣的短视频,还是想尝试创作和分享,都需要先成功注册和登录。由于网络环境和平台政策的特殊性,其访问和注册过程需要一些特别的注意。下面我会为你提供TikTok官网网页版的登录入口、详细的注册登录步骤以及一些重要的注意事项。
TikTok官网网页版登录入口
TikTok的官方网站是 https://www.tiktok.com。你可以在电脑或手机的浏览器中输入这个网址来访问TikTok网页版。网页版无需登录即可浏览部分内容,但登录后才能使用点赞、评论、关注等完整功能。
📝 TikTok国际版注册详细步骤
注册TikTok国际版账号时,请提前准备好海外邮箱(如Gmail、Outlook) 或海外手机号码,并确保您的网络环境能够访问国际服务。
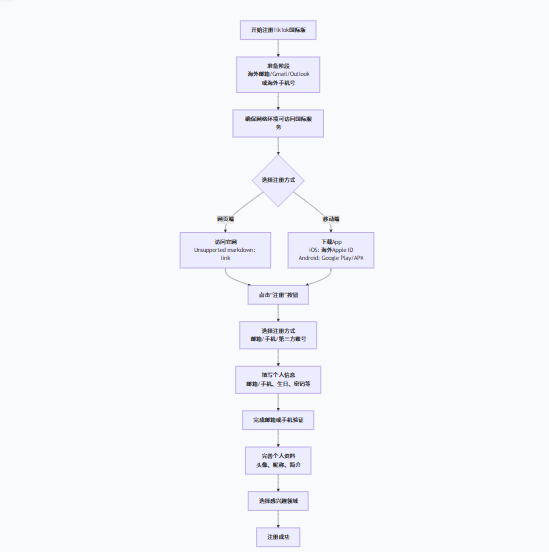
以下是注册TikTok国际版账号的步骤流程图,它概括了从准备到注册成功的整个过程:
准备与访问
首先,您需要准备一个海外邮箱(如Gmail、Outlook) 或海外手机号码,并确保您的网络环境能够访问国际服务。
之后,您可以通过以下方式访问TikTok进行注册:
-
网页端:在任何主流浏览器(如Chrome, Firefox, Safari)中打开TikTok官网 https://www.tiktok.com。
-
移动端:
-
iOS设备:需要一个海外地区的Apple ID(如美区ID),登录App Store后搜索“TikTok”并下载。
-
Android设备:通过Google Play商店(需切换至海外地区)或从官方渠道下载APK安装包。
-
开始注册
在TikTok应用或官网点击“注册”(Sign Up)后,您需要:
-
选择注册方式:可以使用邮箱、手机号(注意选择国家代码)或第三方账号(如Google、Facebook,部分区域支持)进行注册。
-
填写信息:包括邮箱地址或手机号码、生日(需满足平台年龄要求)以及设置一个安全性较高的密码。
-
完成验证:查收发送到您邮箱或手机的验证码并填写,以完成验证。
-
完善资料:设置您的用户名、头像,并选择您感兴趣的内容领域,以完成账号的初步设置。
🔑 TikTok国际版登录步骤
登录TikTok国际版账号的流程如下:
-
打开登录页面:
-
在浏览器中访问 https://www.tiktok.com,点击右上角的“登录”按钮。
-
或在移动App的启动页选择“登录”。
-
-
选择登录方式:输入您注册时使用的邮箱/手机号和密码进行登录。如果您是通过第三方账号(如Google、Facebook)注册的,也可以选择相应的方式登录。
-
完成登录:输入正确信息后,您即可成功登录您的TikTok国际版账号。
⚠️ 重要注意事项
-
网络环境:由于TikTok国际版的服务面向全球不同区域,为了获得流畅的加载和观看体验,通常需要您的设备具备能够顺畅连接其海外服务器的网络条件。
-
账号体系独立性:需要特别注意,TikTok国际版的账号系统与国内版抖音是完全独立的,数据不互通。您无法直接使用国内抖音账号登录TikTok国际版,必须重新注册国际版账号。
-
信息安全:
-
始终通过官方网址(www.tiktok.com) 或官方应用商店下载App,警惕钓鱼网站和非官方应用,以防信息泄露。
-
为账号设置强密码,并妥善保管您的登录信息。
-
-
内容合规:遵守TikTok的社区准则以及您所在国家/地区的法律法规,不要发布违规内容。
-
设备与语言设置:在注册和使用过程中,将您设备的语言和时间格式设置为目标地区(如英语、美国时间),有时有助于减少问题的发生。
💡 常见问题
-
收不到验证码怎么办?
请首先检查您填写的邮箱地址或手机号码是否正确。同时,查看垃圾邮件文件夹。若问题依旧,可尝试重新请求发送验证码,或检查网络连接是否稳定。 -
网页版和App功能有何区别?
TikTok网页版支持基本的视频浏览、搜索、点赞、评论、分享和关注功能。但通常无法直接上传或拍摄视频,也可能缺少部分特效、直播以及私信等高级功能。这些功能主要在移动App上提供。 -
注册时提示失败或出错如何解决?
-
首先确认网络环境稳定且符合要求。
-
检查填写的信息(如生日、邮箱格式)是否正确无误。
-
尝试清除浏览器缓存或更换浏览器(推荐使用Chrome)。
-
若使用移动端,可尝试重启App或重新安装。
-
希望以上信息能帮助你顺利访问和注册TikTok国际版。请注意,网络环境和平台政策可能发生变化,请以TikTok官方最新信息为准。祝你玩得愉快!
TikTok培训













