在TikTok上,无论是通过创作内容收获打赏,还是通过直播电商赚得第一桶金,一个无法回避的核心问题是:这些收益如何安全、高效地提现到我的个人账户? 对于许多创作者和商家而言,TikTok的变现体系如同一座复杂的迷宫,不同的收益来源对应着截然不同的提现路径和规则。
本文将化身你的“提现导航”,系统性地拆解TikTok上主流收益类型的提现全流程,深入剖析其间的关键差异,并提供实操指南和避坑指南,助你将屏幕上的数字顺利转化为口袋里的真金白银。
第一章:提现前的统一准备——打好地基
在深入不同流程之前,无论你通过何种方式赚钱,都必须完成以下基础设置。这是提现的“入场券”。
-
账号达标与身份验证
-
年龄要求:必须年满18周岁。
-
账号状态:账号需处于良好状态,无严重违规记录。
-
实名认证:这是最关键的一步。你需要提交有效的身份证明文件(如身份证、护照),确保TikTok账号的持有者信息与后续绑定的收款人信息完全一致。
-
-
加入创作者计划
对于内容创作带来的收益(如礼物、创作者基金),你必须成功加入 TikTok Creator Next 计划。这相当于TikTok为你开放的官方“变现开关”。通常需要满足以下条件:-
粉丝数达到一定门槛(如10,000名)。
-
视频在过去30天内获得不少于10万次播放。
-
发布至少3个公开视频。
-
-
准备并绑定收款方式
根据你的收益类型和所在地区,主流的收款方式包括:-
PayPal:国际通用,到账速度快,是个人创作者的首选。
-
银行卡:支持Visa/Mastercard等双币卡或本地银行卡。
-
第三方支付服务商:如 Payoneer(派安盈) 和 Airwallex(空中云汇)。这主要是针对TikTok Shop商家的对公收款渠道。
-
重要提示:确保所有绑定信息的准确性,姓名拼写与身份证明文件一字不差,否则提现申请会被拒绝,甚至触发风控。
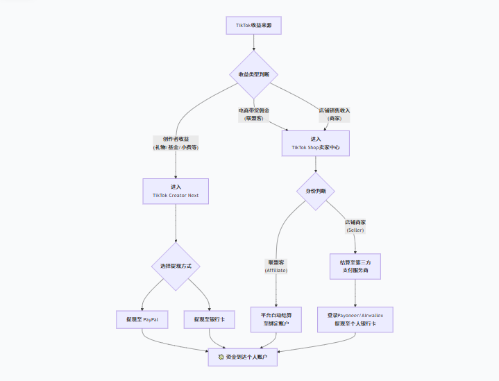
第二章:图解提现核心路径——一张图看清全局
TikTok的收益主要流向两个核心平台:Creator Next(创作者平台) 和 TikTok Shop(电商平台)。为了让你一目了然,我们先用一张流程图来展示不同收益的提现路径全景图:
第三章:分步详解三大收益类型的提现流程
1. 创作者收益:最直接的提现路径
-
收益来源:直播礼物、视频礼物、创作者基金、系列内容付费、小费。
-
提现入口:TikTok Creator Next。
-
详细流程:
-
进入入口:在TikTok App中点击【我】-> 右上角三横线【菜单】-> 【创作者中心】-> 【Creator Next】。
-
查看余额:在主页清晰可见你的“可提现余额”。这里的资金通常是税前的。
-
绑定收款方式:在“设置”或“余额”页面,绑定你的PayPal或银行卡。PayPal因其到账速度极快而被广泛推荐。
-
发起提现:
-
输入你想要提现的金额(通常无最低限额,但可能有单日上限)。
-
选择已绑定的PayPal或银行卡。
-
确认信息并提交申请。
-
-
-
到账时间与体验:
-
PayPal:优势明显,通常能在几分钟到24小时内到账,几乎是实时。之后你可将PayPal余额提现至本地银行卡。
-
银行卡:处理时间较长,一般需要3-5个工作日,且可能涉及跨境汇款手续费和货币兑换费。
-
-
核心特点:流程简单、灵活快捷,适合以内容创作为主的个人用户。
2. 电商带货佣金:作为“推广员”的收益
-
收益来源:通过TikTok Shop联盟计划(Affiliate Program),在短视频或直播中分享商品链接/码,成交后获得的佣金。
-
提现入口:TikTok Shop卖家中心。
-
详细流程:
-
进入入口:通过App或电脑端登录TikTok Shop Seller Center。
-
身份区别:你在这里是“联盟客”身份,而非店主。
-
查看佣金:在“财务”->“结算”或“联盟佣金”中,可以查看“预计结算”和“可提现”金额。注意:佣金并非立即可提,需要等待买家确认收货并度过售后保护期(通常7-14天)后,才会变为“可结算”状态。
-
绑定收款方式:在“支付设置”中,绑定你个人的银行卡或PayPal。
-
等待结算:平台会按预设的结算周期(如每周一次)自动将可结算的佣金打款到你绑定的账户。部分区域支持“直接收款”,佣金到账更快。
-
-
到账时间:取决于平台结算周期和银行处理速度,通常需要1周左右。
-
核心特点:周期性结算,与订单状态强关联,无需囤货发货,纯赚取推广佣金。
3. 店铺销售收入:作为“商家”的收益
-
收益来源:顾客在你自营的TikTok店铺中购买商品支付的全部款项。
-
提现入口:TikTok Shop卖家中心。
-
详细流程:
-
进入入口:登录TikTok Shop Seller Center。
-
设置支付服务商:这是与个人创作者最大的不同。你无法直接绑定个人银行卡收款。必须先注册一个第三方支付服务商账户,如 Payoneer 或 Airwallex,并在TikTok Shop后台完成绑定和授权。
-
平台结算:买家付款后,款项会进入平台监管。在订单完成(确认收货+过保护期)后,平台会在结算日,将销售额扣除平台佣金、运费、退款等之后的净额,批量支付到你的Payoneer或Airwallex账户。
-
二次提现:登录你的Payoneer或Airwallex账户,将收到的美元等外币货款,提现到你绑定的中国大陆或香港等地的个人/对公银行卡中。
-
-
到账时间:整个流程较长,涉及平台结算周期和第三方支付处理,通常需要10-15个工作日。
-
核心特点:流程最复杂,涉及第三方服务商,资金体量大,合规性要求高(需要营业执照等),是完整的B2C电商收款模式。
第四章:核心差异对比一览表
为了让你更直观地理解三者区别,请参考下表:
| 特性维度 | 创作者收益 (礼物/基金) |
电商带货佣金 (联盟客) |
店铺销售收入 (商家) |
|---|---|---|---|
| 提现入口/平台 | TikTok Creator Next | TikTok Shop 卖家中心 | TikTok Shop 卖家中心 |
| 核心收款方式 | PayPal、个人银行卡 | 个人银行卡、PayPal | 第三方支付服务商 (Payoneer, Airwallex) |
| 资金到账速度 | 极快(尤其PayPal) | 中等(按周期结算) | 较慢(双重结算流程) |
| 结算逻辑 | 收益直接进入Creator Next余额 | 订单完成驱动,有保护期 | 订单完成驱动,平台结算净额 |
| 身份要求 | 个人创作者 | 个人/创作者(联盟客) | 企业/个体工商户(需营业执照) |
| 税务处理 | 平台可能预扣税,需自行申报 | 平台可能预扣税,需自行申报 | 通过第三方服务商处理,涉及对公账户 |
| 最佳适用对象 | 内容创作者、主播 | 网红、带货达人、不想囤货者 | 品牌方、零售商、有供应链者 |
第五章:实用避坑指南与高级技巧
-
账户一致性是铁律:TikTok实名认证姓名、提现账户姓名、第三方服务商注册姓名,三者必须一致!这是避免提现失败和账户风控的首要原则。
-
警惕提现诈骗:绝对不要相信任何声称可以“代提现”、“提高提现额度”的私下联系。所有操作都应在TikTok官方App和网站上进行。
-
手续费考量:
-
PayPal提现免费,但货币转换有费用。
-
银行卡可能收取跨境手续费。
-
Payoneer等提现至国内银行卡有1%左右的手续费。
-
提现前了解清楚费用,选择最优方案。
-
-
税务合规是长久之计:收入达到一定标准后,务必重视税务申报。保留好所有收入记录和凭证。如有大额收入,建议咨询专业的税务顾问。
-
保持关注政策变动:TikTok的变现和提现政策仍在不断优化和调整中,务必定期查看官方发布的最新公告。
总结
TikTok的收益提现并非单一流程,而是一个基于你身份角色和收益来源的精细化系统。个人创作者走Creator Next路径,体验的是灵活与快捷;带货达人走Shop联盟路径,享受的是轻资产和周期性收益;而商家则必须通过第三方支付服务商,应对的是复杂但专业的B2C收款流程。
希望这篇超过2700字的详尽指南,能为你扫清迷雾,让你在TikTok的创富之路上,不仅赚得到,更能稳稳地拿得到。现在就根据你的收益类型,检查你的账户设置,开始你的第一次成功提现吧
TikTok培训















